校园网信息发布管理制度
重庆市医药卫生学校
校园网信息发布管理制度
第一条 为及时、准确、安全、有效地发布学校信息,全面展现学校的整体形象,依据《中华人民共和国网络安全法》等有关法律法规规定,并结合学校实际,特制定本制度。
第二条 学校对外信息发布的渠道,主要有学校官网 (cqsmhs.cn对外)、微信公众号(对外)、校园LED大屏(对内)。
第三条 发布网络信息,一般需通过钉钉审批(钉钉OA审批-信息中心-信息发布申请),经科室负责人、分管校领导审核同意后交信息中心统一发布。涉及意识形态方面内容的信息需党群办审核同意,重要信息需主要领导审核同意。
第四条 信息发布前,科室负责人和分管校领导必须进行认真审核,对信息发布的风险和后果进行预判评估,并对其政治性、政策性、合规合法性、真实性、保密性和发布后的风险负责。
第五条 发布信息,科室需要注明信息发布平台(或板块),并预先编排好版式,特别是有图片、表格等特殊版式的信息。信息中心正式排版后经科室确认无误再发布。
第六条 任何人不得提供和发布危害国家安全、社会稳定和学校声誉的任何信息,不得泄露国家秘密和工作秘密,不得宣扬暴力、色情等内容。
第七条 各校园网平台信息统一由信息中心负责发布,发布时间原则上不超过一天。发布员应提高信息安全意识,加强口令管理,禁止其他任何人员在官网、微信和LED等公众平台中发布信息。
第八条 各科室对网站平台上对应本科室版块范围的信息更新负责,原则上每月应及时提供更新信息至少1条。学校将此项工作完成情况,纳入各科室年度专项考核内容。
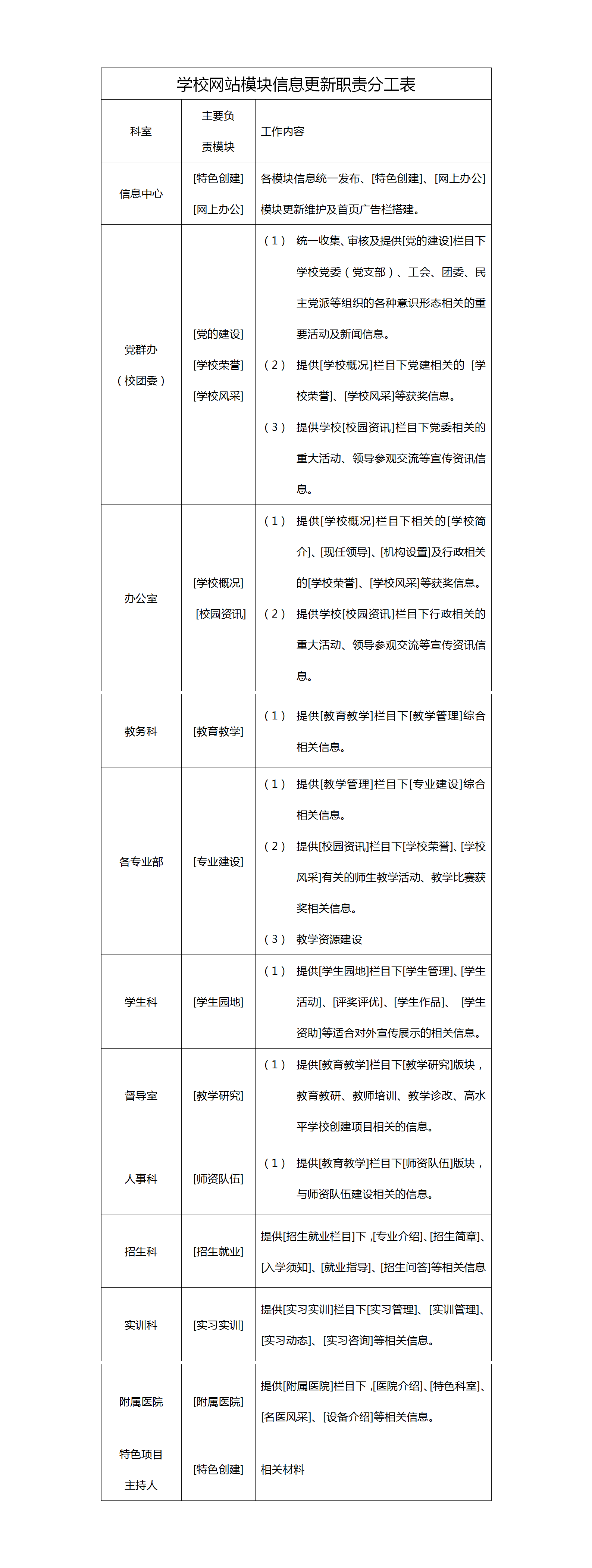
第九条 学校网站模块各科室信息更新职责分工如下(见附表)

